Logiciel SaaS

Gestion de la TPE/PME

Optimisation de la rémunération : 3 questions pour trouver le dispositif qui vous correspond

Le 16 juillet 2024

Modifié le 21 janvier 2025

4 min
L’optimisation de la rémunération dans les TPE/PME est un sujet clé et pourtant encore trop peu connu. À la fois levier de motivation, de fidélisation et d’attractivité, la rémunération est aussi un poste de charge majeur. Comment savoir quel dispositif utiliser pour atteindre vos objectifs tout en optimisant les coûts.

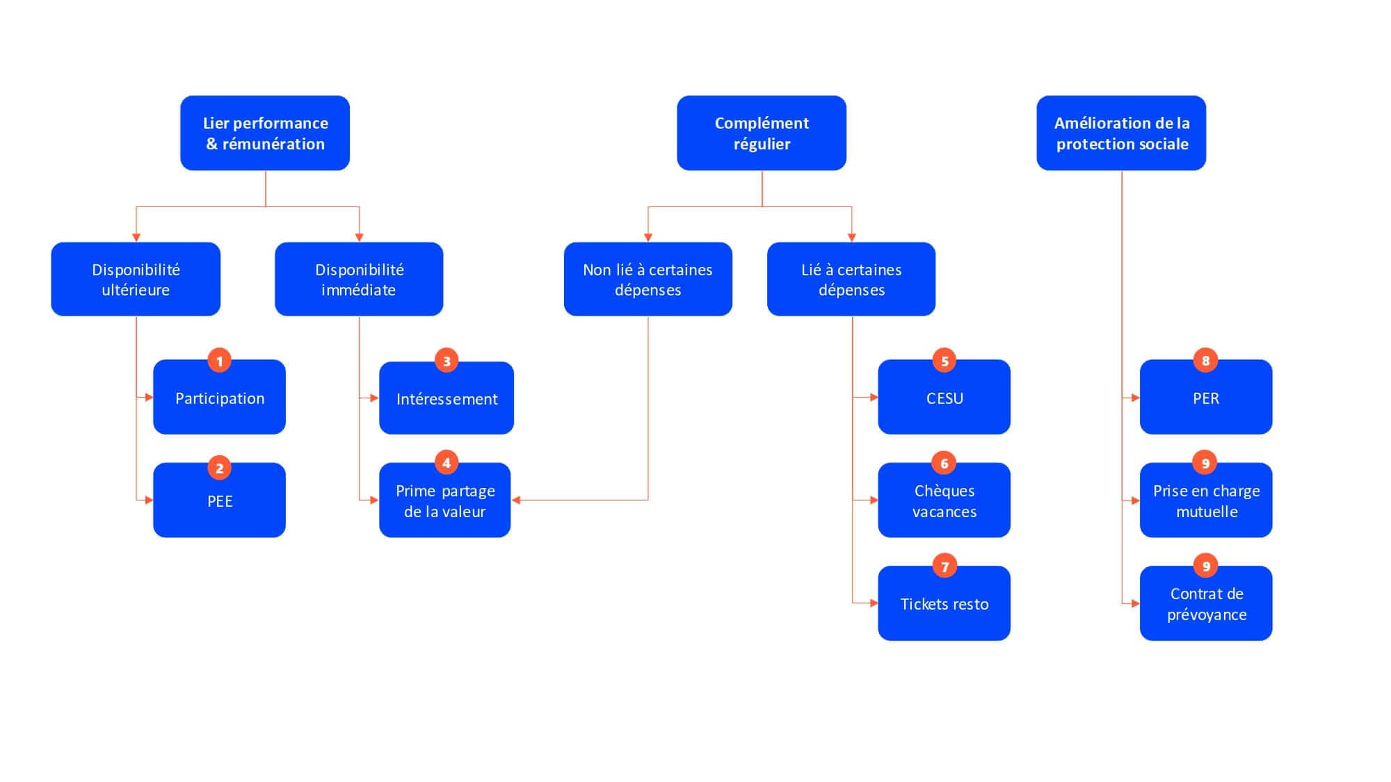
Optimisation de la rémunération : les questions à vous poser

 

1. Optimisation de la rémunération : Pourquoi souhaitez-vous verser un complément de rémunération ?

Vous pouvez décider d’accorder un complément de rémunération à vos salariés pour de nombreuses raisons. Dans le cadre de notre arbre décisionnel, nous distinguons trois approches :

  • La volonté d’établir un lien direct entre la rémunération et les performances de l’entreprise : l’objectif est d’intéresser les salariés au bon fonctionnement de l’entreprise, et de conditionner leur complément de rémunération à l’atteinte d’objectifs, qualitatifs et/ou quantitatifs.
  • Le choix de verser un complément de rémunération régulier, prévisible, pour augmenter le pouvoir d’achat des salariés, les fidéliser, voire attirer de nouveaux talents.
  • Le souhait d’apporter une meilleure protection sociale à ses salariés, à court terme (complémentaire santé par exemple), à moyen terme (prévoyance), ou à plus long terme (retraite).

 

2. Optimisation de la rémunération : Les sommes versées doivent-elles être immédiatement disponibles ?

 La plupart des dispositifs avantageux sur les plans fiscaux et sociaux sont conditionnés au blocage des sommes versées pendant une durée minimale, souvent de 5 ans. L’économie réalisée peut être très importante, tant pour votre entreprise que pour votre salarié. Toutefois, si vous souhaitez apporter un complément de rémunération immédiat, pour récompenser une performance exceptionnelle par exemple, d’autres dispositifs seront plus pertinents.

 

3. Optimisation de la rémunération :  Le complément de rémunération peut-il être limité à certaines catégories de dépenses, ou doit-il être versé en euros ?

Plusieurs dispositifs sont valables exclusivement pour certaines catégories de dépenses. C’est notamment le cas des tickets-restaurants, des chèques vacances, ou des chèques emploi service universels préfinancés (CESU). Bien qu’il s’agisse d’un réel complément de rémunération, il peut être préférable dans certaines situations de verser directement une somme à votre salarié, lui laissant ainsi une liberté totale dans son utilisation.

À quoi correspondent les dispositifs qui vous sont proposés par l’arbre de décision ?

Voici un résumé des principaux dispositifs évoqués. Toutes les conditions d’applications ne peuvent pas être évoquées ici, n’oubliez donc pas de consulter un professionnel avant de prendre toute décision.

Optimisation de la rémunération : les différents dispositifs

 

1. Optimisation de la rémunération : La prime de participation

Jusqu’alors ce dispositif n’était obligatoire que pour les entreprises de plus de 50 salariés. À compter du 1er janvier 2025, et jusqu’à fin 2028, les entreprises en dessous de ce seuil pourront également mettre en place un régime de participation, dans des conditions plus souples. Les branches professionnelles doivent ouvrir au plus tard le 30 juin 2024 une négociation pour définir cette formule.

Sur le plan social, c’est un dispositif très avantageux : les sommes versées au titre de la participation sont exonérées de cotisations sociales et de forfait social. Elles sont toutefois soumises à la CSG/CRDS (9,7%). Sur le plan fiscal, pour le salarié, les sommes versées et bloquées sont exonérées d’impôt sur le revenu. Elles sont imposables en cas de versement immédiat.

2. Optimisation de la rémunération : L’Intéressement

Entièrement facultatif, l’intéressement vous permet de verser des primes liées aux performances de l’entreprise. C’est un dispositif particulièrement flexible, car il est possible de créer soi-même la formule de calcul qui déclenche le paiement et détermine le montant versé. Vous pouvez donc choisir ou créer les indicateurs propres à votre activité, qualitatifs ou quantitatifs.

Du côté de l’employeur, dans les TPE, les sommes versées sont exonérées de cotisations sociales et de forfait social. Du côté du salarié, les primes d’intéressement sont exonérées d’impôt sur le revenu si elles sont placées sur un PEE ou un PER pendant une durée minimale de 5 ans.

3. Optimisation de la rémunération : Le PEE

Le plan d’épargne entreprise (PEE) permet à vos salariés de faire fructifier des sommes grâce à un véhicule financier ouvert par l’entreprise. Lorsque ces sommes proviennent d’un accord d’intéressement et qu’elles sont placées pendant au moins 5 ans (sauf cas particulier), elles sont ensuite exonérées d’impôt sur le revenu.

Vous pouvez également décider de compléter le versement du salarié par un versement complémentaire, pour créer un effet de levier : c’est l’abondement, qui est lui aussi exonéré de cotisations sociales et d’impôt sur le revenu.

4. Optimisation de la rémunération : La prime de partage de la valeur

Parfois appelée « prime Macron », la prime de partage de la valeur est le dispositif le plus simple pour verser une somme complémentaire à vos salariés. Elle est exonérée de cotisations sociales et de forfait social, mais aussi d’impôt sur le revenu en dessous de 3 000€ de prime par bénéficiaire et par année civile. Ce plafond peut atteindre 6 000€ dans le cas où votre entreprise ait mis en place un dispositif de participation ou d’intéressement. Lorsque la rémunération dépasse ce seuil, l’exonération d’impôt sur le revenu n’est valable qu’en cas de blocage des sommes sur un plan d’épargne entreprise (PEE) ou un plan d’épargne retraite (PER).

5. Optimisation de la rémunération : Le CESU

Le CESU préfinancé est un moyen de paiement pour des services à la personne, tels que l’aide-ménagère, la garde d’enfants, ou le jardinage. Vous pouvez attribuer des CESU préfinancés à vos salariés jusqu’à un plafond de 2 421€ par an et par bénéficiaire, exonérés de cotisations sociales. Vous bénéficiez en plus, sous conditions, d’un crédit d’impôt de 25% sur les aides versées.

De leur côté, les salariés bénéficient d’un avantage fiscal sous forme de crédit d’impôt de 50% des dépenses engagées pour l’emploi d’un salarié à domicile, dans la limite d’un plafond annuel. Les CESU préfinancés ne sont pas soumis à l’impôt sur le revenu.

6. Optimisation de la rémunération : Les chèques vacances

Cofinancés par l’employeur et le salarié, les chèques vacances peuvent être utilisés pour diverses dépenses telles que l’hébergement, la restauration, les transports, et les activités culturelles et de loisirs.

Dans les entreprises de moins de 50 salariés sans comité social et économique (CSE), ils sont exonérés de charges sociales (hors CSG et CRDS) dans la limite de 530€ en 2024. Les salariés ne sont alors pas imposés au titre de ces sommes, sous condition de plafond.

7. Optimisation de la rémunération : Les titres-restaurants

Les titres-restaurant permettent aux salariés de régler leurs repas à l’extérieur de l’entreprise, et augmentent donc leur pouvoir d’achat de façon très concrète.

Du côté de l’employeur, la contribution patronale aux titres-restaurant est exonérée de charges sociales si elle respecte certaines conditions : elle doit être comprise entre 50% et 60% de la valeur d’un ticket, et ne pas dépasser 7,18€ en 2024. Pour le salarié, ce complément de rémunération est non imposable et exonéré de charges sociales.

8. Optimisation de la rémunération : Le PER

La mise en place d’un plan d’épargne retraite dans une TPE/PME peut être un excellent moyen d’augmenter la rémunération différée de vos salariés. Proposer un plan d’épargne retraite peut également rendre votre entreprise plus attractive pour les talents et aider à fidéliser vos employés.

Sur les plans fiscaux et sociaux, les cotisations versées par l’entreprise sont déductibles du résultat imposable. Le salarié peut quant à lui, sous conditions, compléter les versements de l’entreprise et déduire ces sommes de son propre revenu imposable. Avantage supplémentaire, bien que ces sommes soient en principe bloquées jusqu’à la retraite, des cas de déblocage anticipé sont prévus pour certains évènements de vie.

9. Optimisation de la rémunération : La Complémentaire santé et prévoyance

La mise en place d’une complémentaire santé pour les salariés est en principe obligatoire. Toutefois, la répartition de la prise en charge entre l’employeur et le salarié peut, dans certaines limites, être aménagée. Il est donc possible pour votre entreprise de prendre en charge une part plus grande, voire la totalité du coût de la complémentaire santé.

C’est un gain immédiat pour votre salarié, qui vient améliorer son pouvoir d’achat tous les mois. C’est aussi l’occasion de négocier des contrats de mutuelle avec des garanties plus étendues, ce qui peut être un important facteur de fidélisation.

De la même manière, l’employeur peut adapter le contrat de prévoyance mis en place au sein de l’entreprise, pour accroître son niveau de prise en charge et la qualité des prestations prévues.

On le voit, en tant que dirigeant d’entreprise vous disposez de nombreux leviers pour récompenser, motiver ou fidéliser vos salariés. Les incitations fiscales et sociales sont fortes, car les pouvoirs publics souhaitent inciter les dirigeants à partager davantage la valeur avec leurs équipes. Toutefois, la mise en place de tels dispositifs ne doit pas se faire uniquement dans un souci d’optimisation. Dans certains cas, ce serait même dangereux : il n’est par exemple pas possible de substituer une prime existante par une prime de partage de la valeur ! Il est donc préférable de réfléchir dans la durée, et surtout d’être accompagné par un spécialiste dans chacune de ces étapes.

Remarque : Cet article s’adresse aux TPE/PME qui comptent entre un et 50 salariés (hors dirigeant salarié). Par ailleurs, il ne remplace pas la consultation d’un professionnel, qui est indispensable.

Gestion petite entreprise

Difficile de faire plus facile avec les solutions de gestion Cegid pour entrepreneurs

Simplifiez la gestion de votre activité et gagnez en visibilité sur la situation financière de votre entreprise.